简述:

TX4134L 是一款支持宽电压输入的开关降压型DC-DC芯片, 芯片内置 100V/2A功率 MOS, 最高输入电压 90V。 

TX4134L具有低待机功耗、高效率、低纹波、优异的母线电压调整率和负载调整率等特性。

TX4134L 同时支持输出恒压和输出恒流功能。

TX4134L 采用固定频率的 PWM 控制方式,典型开关频率为 140KHz。 轻载时会自动降低开关频率以获得高转换效率。

TX4134L 内部集成软启动以及过温保护电路,输出短路保护,限流保护等功能,提高系统可靠性。

TX4134L 采用 ESOP8 封装,散热片内置接 VIN 脚。


 

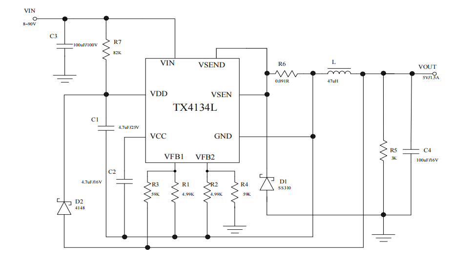
典型应用:

 

 

封装:

 

 

输入电压 :8V - 90V

输出电压 :4.2 - 30V

输出电流 :12V/1.5A、5V/1.5A

静态电流 :1mA

开关频率:固定140KHz

驱动方式:内置MOS

整流方式:异步整流

封装:ESOP-8